2025年已近年底,往年的这个时候,保险公司的开门红早已轰轰烈烈地打起来了,朋友圈、纸媒、公众号等,能用的全都用上;然而今年的这个时候,各大保险公司却还是静悄悄的。
究其原因,银保监会对于保险产品的设计开发、销售宣传等方面监管越来越严格,以至于在2025年末,开门红的热度也像冬天一样清冷。
不过,开门红肯定还是会有的,就看各家公司如何在合规合法的情况下宣传了。
年金产品一直是各家保险公司开门红的重头戏,老习惯形成了,想改不容易。2025年的开门红,一定也会是年金险当家。
作为一名普通投保人,如果真的想买年金保险,或者说简单的想通过保险理财、存钱,那么务必要先想清楚以下几个问题再说。
一、基础保障优先
风险金字塔
在所有的风险中,基础风险是最重要的。这就像盖一个房子,如果地基不稳,随时有倒塌的风险,上面盖的再好看也没用。
重疾、医疗、意外是基础保险中最基本的保障,建议大家先做好了基础保障,再去考虑年金险。
这就像马斯洛需求层次理论所说的一样,如果生理需求和安全需求都没有满足,又何谈更高层次需求呢?
不管是教育金也好、养老金也好,它们的重要性都在基础保障之后,即便没有也不致命。
而疾病与意外是我们无法预料的,一旦发生了重疾或者重大意外,没钱救命,那才是最根本的问题。

在我的客户中,有些人即使不认可重疾险,我也不愿意先卖给他年金保险。因为我知道,如果发生重疾了,他的钱存在银行至少还是可以随时拿出来用的;可是如果只买了年金保险,流动性大大降低,而且可能还需要继续支付保费,雪上加霜。
如果你认可保险,想买保险,先检视一下基本保障,再考虑年金吧!
二、年金保险到底转移了什么风险?年金保险是指投保人或被保险人一次或按期交纳保险费,保险人以被保险人生存为条件,按年、半年、季或月给付保险金,直至被保险人死亡或保险合同期满。
按照保障期间,年金保险可以分为终身年金保险和定期年金保险。终身的,只要被保险人生存,活多久给多久,可以对冲长寿风险。
定期年金,一般保障为10年或15年,保单生效后第5个周年日开始返还,一直返到期满前一年。到期后给付一笔返还金,则合同结束。
任何一种保险,其作用都是为了转移风险,但在转移风险这个功能上,有强有弱。

保险转移风险的能力有强有弱
终身年金保险,保险公司就要承担被保险人活得太久,给付太多的风险;而定期保险,从理论上来说,其实转移风险的功能就相当弱了。
有的年金险,其实际收益率真的很低。比如某款定期年金产品A,被保人30周岁,男性,年交100050元,保额33060元,交费期3年,保障期10年,总保费300050元。第5年后,每年可领取年交保费的60%,即6万元,可以领5次,总共30万元,满期后可领保额33060元。
简单的说,是把30万块钱放保险公司10年赚了3万多块钱,算一下内部收益率IRR:

某款定期年金产品A满期时的IRR
内部收益率为1.68%,真心不高啊。我觉得如果投保人看到这个数字的话,大部分是不会买的。
先不要提万能账户的事,前五年,万能账户里只有50块钱,即使利率再高,这50块钱的利息也没多少。
在保险合同期间内,保险公司需要承担的风险就是被保险人在满期前身故。比如保单第10年,还没到满期日领返还金就身故了,那保险公司需要支出的金额就会很大,之前被保险人领的那30万要不回来了,还要赔一个身故金,就是所交总保费。
这份保险如果正常到期,前面已经测算了,内部收益率就是在1.68%。即使加上第5年及以后万能账户的收益,那个数字跟你心中所想,也是有很大差距的。

我们常说,买保险看合同很重要,这是针对所有保险合同来说的。现在,买重疾险的小伙伴们都有看合同的意识了,而年金险相对来说还差点。
1、年交保费、交费年限、总保费多少
年交保费、交费年限这些都写在保单里,业务员肯定也会提前算好的。自己可以在纸上写一下。
2、保额多少
保额,这个非常重要!大部分公司第5年后的返还都是以保额为依据的,也有少数以保费为依据的。这个我们看合同规定就好。
3、保险责任
保险责任,是一份保单合同中的重中之重!其实年金险的保险合同只要你用心看,也很简单。
有些人可能说了,合同太复杂了,我看不懂咋办?
那你就必须对自己负责了!如果你看不懂合同,还买啥保险呢?不怕被人卖了还帮着数钱吗?
一般,年金险的合同分为两大部分,即返还部分与身故责任。

定期年金产品A的保障责任
我们还是以前面提到的定期年金产品A为例,教会大家详细解读这款的保险责任。
年金:即保单第五周年日开始到满期前每年的返还额,如果是三年交,则是按年交保费的60%返还。前面的案例中,投保人年交10万,所以他每年的返还就是10万的60%,即6万元;
满期金:这个很简单,给付基本保额,即33060元;
身故金:给付所交保费(不计利息)
这份合同,保障时间短,相对来说的保险责任还是很简单的,比较容易理解。我们只要掌握了"各种金"的给付方式,很容易就能算出来能拿到多少钱。
下面,我们来简绍一款难点的。如果你算明白了,估计各类年金保险都可以看得差不多了。姑且我们称之为产品B。

说实话,我看到合同条款的第一印象,就是这个产品根本不想让投保人搞明白能拿到多少钱!

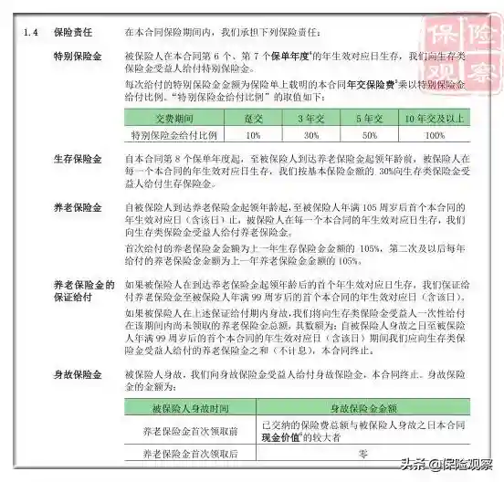
年金保险B的保障责任
产品B是一款养老型的年金保险(分红型),同样从保单第5个周年日开始返还。而返还的保险金有三种:特别保险金、生存保险金、养老保险金。是不是一堆的"保险金"有点傻傻分不清了呢?
别急,我做了一个表:

年金保险B的保险责任示例
这是一个30周岁男性,年交5万保费,交费期5年,按照保险责任可以领到的固定收益。
特别保险金:按照合同约定,可以领到年交保费的50%,即25000元;
生存保险金:每年返还保额的30%,即11750*0.3=3525;
养老保险金:65周岁开始,每年保额为上年保额的105%?纳尼!这个怎么算?以我小学6年级的数学水平好像应对不了啊!
大部分投保人其实在计算特别保险金和生存金保险金的时候,已经有点晕乎乎了,这上年保额的105%,存心不想让人算明白吗?
即使精算师们再绕,既然写在合同里,还是有办法算出来的!

我们先算出第64年的领取金额,从65岁起,每年以上年保额的105%递增。于是,可以算出从65岁到99岁的保证领取为334298元。

产品B对应每年养老保险金的保额
产品B是我看过的年金保险中,算法比较绕的。曾经遇到过他家的业务员,一直跟我说产品如何如何好,可以保证领取到99岁,世面上最高!其实认真算下来,竞争力也就一般!
我们可以看到,年金保险B在被保险人身故时候的固定利益为482998元,而另一款年金保险C则到了761200元。同样的交费,固定领取就相差了27.82万元!

年金保险C的保险责任示例
这也是为什么年金保险要会看合同,而且要会算领取金额的原因了!如果你学会了看合同选产品,无形之中可以省出一辆小轿车的钱!
年金保险其实一点也不复杂,并且对健康告知要求宽松,很多重疾险、寿险被拒保的投保人都可以选择年金先。但是,我们在选择产品的时候,首先要搞明白你要买的产品责任,是否能满足你的需求!
如果你对年金保险还不太清楚的话,建议你先将本文仔细看3遍以上!









